用户名:
密码:
联系我们
设为首页
加入收藏
首页
商会概况
商会风采
商会新闻
综合信息
市场动态
商机速递
资料下载
法律之窗
在线咨询
商会简介
|
组织机构
|
商会章程
|
商会制度
|
领导致辞
|
商会荣誉
|
推荐单位
|
通知公告
|
联系我们
名誉会长
|
顾问
|
会长单位
|
监事会主席单位
|
执行会长单位
|
副会长单位
|
常务理事单位
|
理事单位
|
会员单位
|
秘书处
党支部
|
团支部
|
联合工会
|
妇联
|
青年联合会
|
红十字志愿者服务队
|
其它
国内外重大新闻
|
温州相关要闻
|
法律法规政策
行业新闻
|
价格动态
|
媒体报道
|
视听中心
不锈钢制品
|
螺纹
|
冷轧
|
H型钢
|
无缝管
|
元钢
|
不锈钢管
|
线材
|
工槽角钢
|
焊接管
|
碳结钢
|
不锈钢丝
|
轨道钢
|
螺旋管
商会资料
|
商机资料
签写咨询
|
历史咨询
|
法律案例
签写留言
|
历史留言
关闭×
E-mail:
wzjslt@163.com
QQ:
2530682503
电话:0577-88610876
传真:0577-88628816
商会概况
商会简介
组织机构
商会章程
商会制度
领导致辞
商会荣誉
推荐单位
通知公告
联系我们
当前位置:
首页
>
商会概况
>
商会章程
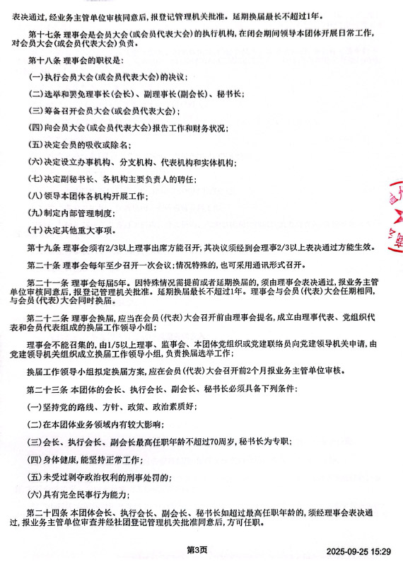
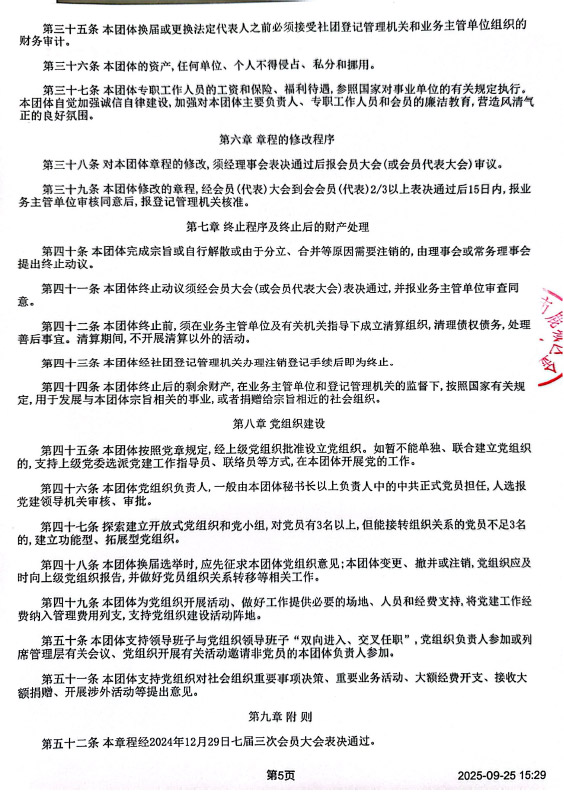
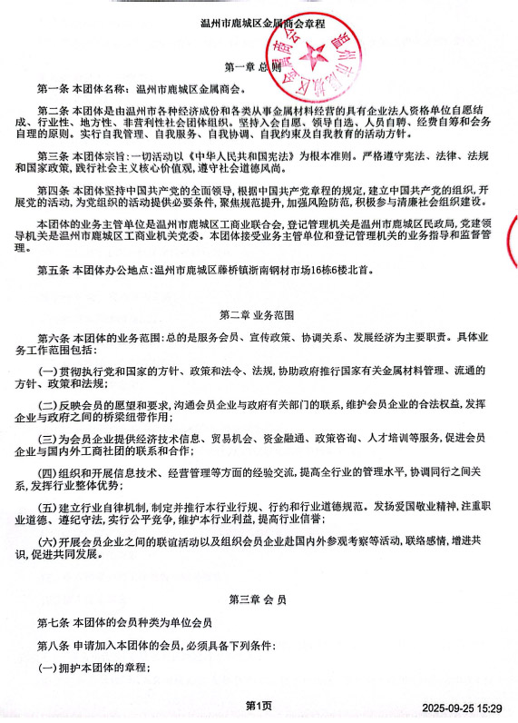
商会章程